


ESP8266과 ESP32를 이용하여 파이썬으로 구동되는 피지컬 컴퓨팅 교재를 개발하는 동안 다양한 모델의 ESP 보드들을 모두 구매하여 테스트해보았지만, 문제가 상당히 많았습니다.
그 중에서도 https://robotdyn.com/ 제품들이 이쁘고 다양한 모델이 있어서 테스트해보았지만, 다른 제품들에 비해서 오류가 많아서 적용을 포기했습니다.
아래 사진의 NodeMCU와 쉴드를 주로 사용했는데, 여기서도 문제가 발생합니다. 쉴드가 불량이 많고 심지어 배선이 반대로 되어 있어 부품이 타는 일도 발생하였습니다.

대부분의 제품의 가장 큰 문제는 서보모터 4개를 달면 전력 공급 부족으로 보드가 다운된다는 점입니다. 서보모터가 아니더라도 부품을 많이 사용하여 전력공급이 부족해지면 역시나 불안정해지는 문제가 발생합니다.
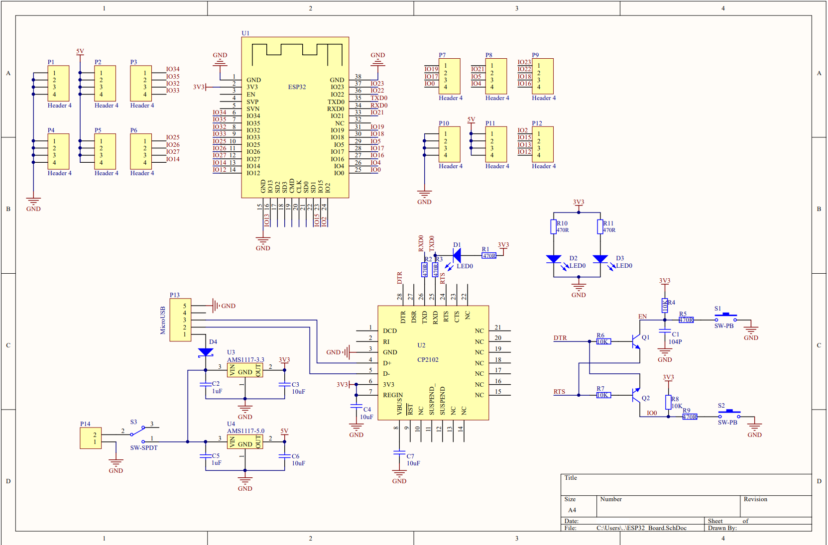
이에 직접 보드를 만들고 생산하기로 하고 맨 위의 이미지들과 같이 ESP32 기반의 보드를 직접 만들어서 사용하고 있습니다. 사실 크게 바꾼 것은 없고 오히려 불필요한 부품을 삭제하고 레귤레이터와 전원공급을 이원화하여 부품이 전력을 많이 사용해도 보드로 가는 전력에 영향을 최소화한 것이 주요 설계사항입니다.
보드를 이용한 교육 프로그램과 제품은 http://www.asomeit.com/ 사이트를 참고하시기 바랍니다.
| 연세대 프로그래밍 동아리와 함께하는 SW코딩캠프 (0) | 2017.12.30 |
|---|---|
| 아빠와 함께 하는 아두이노 2기 3회차 (0) | 2017.07.12 |
| 아두이노에서 위성통신 모듈 사용하기 (0) | 2017.07.07 |
| Orange Pi Zero 사용 후기 (0) | 2016.12.01 |
| 미아 방지기 만들기 (0) | 2016.10.06 |